H Bridge
- Subscribe to RSS Feed
- Mark Topic as New
- Mark Topic as Read
- Float this Topic for Current User
- Bookmark
- Subscribe
- Printer Friendly Page
- Plusnet Community
- :
- Forum
- :
- Other forums
- :
- Tech Help - Software/Hardware etc
- :
- Re: H Bridge
H Bridge
24-05-2017 4:44 PM - edited 24-05-2017 4:51 PM
- Mark as New
- Bookmark
- Subscribe
- Subscribe to RSS Feed
- Highlight
- Report to Moderator
I nabbed an old RC truck from the local market ages ago (without controller) for a quid. Intention was to strip it down to the chassis and mount my own arduino / rpi control system to it and then a camera. That way I can go looking for the cat in the rain without getting wet... well.. thats the theory anyway. There are 2 big traks waiting for similar works too.
Now i've got the original schematic for the receiver chip.. and they've gone as far as to provide a full working schematic for the controls that this truck used so obviously whoever made it just had to copy it.
I've desoldered the H bridge transistors.. but i've just noticed that there is no protective diode across any of them:
This is what i was expecting:
But even google images brings up H-bridge designs without diodes:
So whats going on here then? - Is this a transistor property (eg has its own diode built in?) or am i missing something?
Re: H Bridge
24-05-2017 7:59 PM
- Mark as New
- Bookmark
- Subscribe
- Subscribe to RSS Feed
- Highlight
- Report to Moderator
Oh come on lads... surely at least @Oldjim, @Anonymous or @HairyMcbiker must be able to help me?
Re: H Bridge
24-05-2017 10:27 PM - edited 25-05-2017 7:46 AM
- Mark as New
- Bookmark
- Subscribe
- Subscribe to RSS Feed
- Highlight
- Report to Moderator
The motor on the RC car will change direction when you reverse the polarity, and what do diodes prevent from happening in a circuit?
Re: H Bridge
24-05-2017 11:10 PM - edited 24-05-2017 11:11 PM
- Mark as New
- Bookmark
- Subscribe
- Subscribe to RSS Feed
- Highlight
- Report to Moderator
Yes I know that diodes are one way.. but they are normally used to protect transistors from collapsing magnetic fields that a transistor will not drain once it's been turned off.
In this case two transistors will be turned off either side of the motor.. leaving nowhere for the current from the collapsing magnetic field to go.
I'm really not quite sure what you were hinting at hence the question. Leaving a hint has not helped..
I am disappointed with my old mate @Oldjim .. just a while back he was saying how he worked with modulating frequencies etc for a living.. so clearly an electronic engineer but no reply.. hope you're ok Jim!
Re: H Bridge
25-05-2017 7:45 AM
- Mark as New
- Bookmark
- Subscribe
- Subscribe to RSS Feed
- Highlight
- Report to Moderator
I typed that on my iPad last night so the 'hint' may have been residue from auto correct I'll edit it. The reason there are no diodes is because they are not needed, due to the the speed of switching. There will be more information on the circuit diagram as regards the components, which will explain why they aren't needed.
Re: H Bridge
25-05-2017 10:03 AM
- Mark as New
- Bookmark
- Subscribe
- Subscribe to RSS Feed
- Highlight
- Report to Moderator
I did look but ...
Re: H Bridge
25-05-2017 8:30 PM
- Mark as New
- Bookmark
- Subscribe
- Subscribe to RSS Feed
- Highlight
- Report to Moderator
@Anonymous wrote:
I typed that on my iPad last night so the 'hint' may have been residue from auto correct I'll edit it. The reason there are no diodes is because they are not needed, due to the the speed of switching. There will be more information on the circuit diagram as regards the components, which will explain why they aren't needed.
Speed of switching? - My understanding is that it takes longer for a magnetic field to collapse than it does for a transistor to turn off.. so that means there will still be current trying to flow through those transistors that are turned off - thus destroying them. Or am I missing something here?
You've also edited your other post suggesting that the diodes would stop the motor running in the other direction - but thats exactly what an H bridge is designed to do.. only most have protection diodes while a few don't. Thats what i'm getting at.
Re: H Bridge
25-05-2017 9:09 PM - edited 25-05-2017 9:19 PM
- Mark as New
- Bookmark
- Subscribe
- Subscribe to RSS Feed
- Highlight
- Report to Moderator
Well that is my understanding of it, as I assume you are using a brushless DC motor. As regards the edit all I did was remove the word Hint nothing else.
Edit:- Are you sure they're transistors?
Re: H Bridge
25-05-2017 9:36 PM
- Mark as New
- Bookmark
- Subscribe
- Subscribe to RSS Feed
- Highlight
- Report to Moderator
My electronics is well out of date, but one thought is the purpose of the C945 on the far left. The external (to your diagram) circuitry is not shown.
Is it possible that this transistor is in a circuit which turns on Q5 if there is a residual voltage on the motor. One transistor vs four diodes would be a win in terms of component count & hence cost in a commercial design.
Re: H Bridge
26-05-2017 9:24 PM - edited 26-05-2017 9:24 PM
- Mark as New
- Bookmark
- Subscribe
- Subscribe to RSS Feed
- Highlight
- Report to Moderator
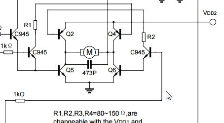
The C945 transistors are used for turning on two transistors - one npn and one pnp either side of the motor. The 3rd one you see in the diagram is for a turbo mode which simply connects a higher voltage to the circuit to make the thing shift quicker!
Maybe it was just a badly designed h-bridge? - seems unlikely though given that the design was on the datasheet for the rx-2b chip!
Re: H Bridge
28-05-2017 12:28 PM
- Mark as New
- Bookmark
- Subscribe
- Subscribe to RSS Feed
- Highlight
- Report to Moderator
Are you any wiser on this and you never answered if they were transistors that you removed. I'm asking that as they may well be N & P Mosfets that as you know will have an in built suppression diode. To confirm this can you tell us what the numbers are on the components you removed please.
Re: H Bridge
28-05-2017 3:30 PM - edited 28-05-2017 3:32 PM
- Mark as New
- Bookmark
- Subscribe
- Subscribe to RSS Feed
- Highlight
- Report to Moderator
Nope, no wiser on it. Yes those are the transistors i removed from the original PCB. I figured that rather than order parts in and wait, i'd be better off stripping them from the original PCB and rebuilding the h-bridge on a smaller bit of strip / veroboard as the original receiver circuit is useless to me.
The transistors are H882 and H772 as removed from the board but the schematic lists them as B772 and D882 so i'm assuming that at some point they were swapped for similar transistors.
Circuit schematic of the thing is here on page 9 (its the lower one):
http://pdf1.alldatasheet.com/datasheet-pdf/view/154572/SILAN/RX-2B.html
Ultimately i suppose it doesn't really matter either way - i know it works as they were being sold like it.. i just wondered why there were no diodes there to protect the transistors.
- Subscribe to RSS Feed
- Mark Topic as New
- Mark Topic as Read
- Float this Topic for Current User
- Bookmark
- Subscribe
- Printer Friendly Page