TINY CAD - Electronic Ciruit Design problem
- Subscribe to RSS Feed
- Mark Topic as New
- Mark Topic as Read
- Float this Topic for Current User
- Bookmark
- Subscribe
- Printer Friendly Page
- Plusnet Community
- :
- Forum
- :
- Other forums
- :
- Tech Help - Software/Hardware etc
- :
- TINY CAD - Electronic Ciruit Design problem
TINY CAD - Electronic Ciruit Design problem
24-04-2023 8:47 AM
- Mark as New
- Bookmark
- Subscribe
- Subscribe to RSS Feed
- Highlight
- Report to Moderator
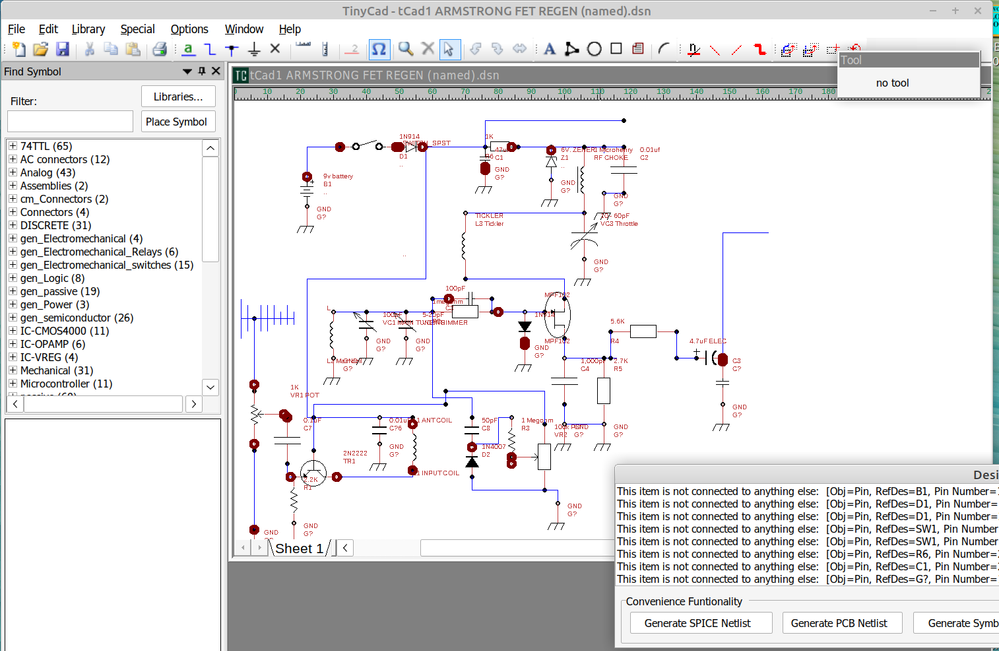
I am using VEECAD with TINYCAD to get the layout of components on to a "stripboard" .
As you can see from the pic.
The circuit appears to be correctly aligned with all components connected.
However, using the "Special" drop down menu, with "Check Design Rules" and selecting "unconnected items"
it gives quite a lot of "errors" as shown by the red blobs !.
I have tried investigating these error blobs, and more accuately algining the connections, by magnifying the section but no matter how accurate I get, when I recheck the connection I have been working on, it still reports a non connection there.
Does anyone know how to solve this? is there an "auto-connect" switch somewhere, or is it just down to a lot of patience and disappointments before managing to correct the errors. ( I spent all day yesterday trying to solve it ) !.
I did use the "wire" and "junction" icons but this is not always successful,
I would have thought the "junction" blob would represent a "solder joint" and that would easily make a connection even if the lines were only one pixel apart !...but no joy with that.
I have watched several videos on youtube, but none seem to cover this problem.
Thank you for your time.
Re: TINY CAD - Electronic Ciruit Design problem
24-04-2023 9:55 AM
- Mark as New
- Bookmark
- Subscribe
- Subscribe to RSS Feed
- Highlight
- Report to Moderator
I can't help with your question, but I'm interested in what you are constructing?
It is obviously an RF project of some kind, and I'm guessing that "Regen" is short for regenerative - so some sort of regenerative receiver maybe?
What frequency bands?
Re: TINY CAD - Electronic Ciruit Design problem
24-04-2023 11:20 AM
- Mark as New
- Bookmark
- Subscribe
- Subscribe to RSS Feed
- Highlight
- Report to Moderator
Have you used these packages before?
If not, then I would try creating a very simple circuit such as a battery driven light bulb.
Fix any error messages on that, then add a switch...
That way may be quicker to find the solution, and you do not risk introducing errors into your project.
Do the objects have editable properties?
If so you may be able to define the interconnects there.
Regards,
Alistair
Re: TINY CAD - Electronic Ciruit Design problem
24-04-2023 11:54 AM
- Mark as New
- Bookmark
- Subscribe
- Subscribe to RSS Feed
- Highlight
- Report to Moderator
have you considered a 'crystal radio set', less components
Dan
Superusers are not staff, but they do have a direct line of communication into the business in order to raise issues, concerns and feedback from the community.
Re: TINY CAD - Electronic Ciruit Design problem
24-04-2023 1:06 PM
- Mark as New
- Bookmark
- Subscribe
- Subscribe to RSS Feed
- Highlight
- Report to Moderator
@Anonymous wrote:
I can't help with your question, but I'm interested in what you are constructing?
It is obviously an RF project of some kind, and I'm guessing that "Regen" is short for regenerative - so some sort of regenerative receiver maybe?
What frequency bands?
Yes, it is a Regenerative receiver.... Frequency range depending on the coil that you have to wind. The original home made coil with the circuit covers from about 3 to 8 m/cs so I will have to incorporate a B9a valve holder, and adapt the coils for easy plug-in operations.
Re: TINY CAD - Electronic Ciruit Design problem
24-04-2023 1:44 PM
- Mark as New
- Bookmark
- Subscribe
- Subscribe to RSS Feed
- Highlight
- Report to Moderator
@archerry No, I have not used these progtrams before...
I see what you are getting at, but..i.e. less components, less errors.. however, I treat each error separately, so effectively it is just the same as if it were ( as you put it ) a simple circuit.
The components have a small white square at the end of each "leg" which is, presumably, where the program is conditioned to accept or deny a connection to the next component.. ( some do not have this though ).
In the case of joining wired components.. the "freehand" wire connection has to terminate at the precise point of the termination of the component, ( or, in theory again..) make a connection with the white box .
I have used the screen magnification at maximum ( CTRL +++++ _ and used a powerful magnifying lens, to ensure that they do indeed connect (on screen) but even afte several attmpts, it reports the same erroneous connection(s) . ( only try to fix one at a time - not multiples) .
I want to use the TinyCad program to produce a .net file which can then be transferred / imported into the VeeCad program which then places the components in the correct positions on a STRIPBOARD layout.
I have done this process many times in the past, using a sheet of grid dotted paper and marking all the component ends with appropriate line numbers... then laying them out on the grid as per....
I thought that these programs would be more accurate, and save me some effort...
Re: TINY CAD - Electronic Ciruit Design problem
24-04-2023 1:59 PM
- Mark as New
- Bookmark
- Subscribe
- Subscribe to RSS Feed
- Highlight
- Report to Moderator
@Dan_the_Van Very amusing ! ![]()
![]()
I treat each error as a "simple circuit" so the number of components in the circuit is not the problem
With a crystal set, I do not need the facility... have made many over the years....
Many years ago, I cobbled together some odd components to make a mains PSU and for that to drive a Three Valve TRF regen receiver, but that was done as a "rats-nest" type of construction, with no pcb/stripboard involved. Worked very well, had DENCO plug in coils to change the band, and covered from M.W. up to 30 mc/s
This project is similar, ( there is an amplifier module, not illustrated on the circuit diagram) which does not need to be built.
Re: TINY CAD - Electronic Ciruit Design problem
28-09-2025 6:55 AM
- Mark as New
- Bookmark
- Subscribe
- Subscribe to RSS Feed
- Highlight
- Report to Moderator
Hi,
I am relatively new to TinyCAD but like you intended to use TinyCAD netlist to feed VeeCAD for use with strip-boards.
I have exactly the same problem of not being able to electrically connect to some components in TinyCAD no matter how accurately I alighn the wire to components.
I created a simple circuit with several components in series and everything connected Ok but when I include parall components "not connect" errors crop up,
Did you ever get a resolution to this problem?
Re: TINY CAD - Electronic Ciruit Design problem
28-09-2025 9:03 AM
- Mark as New
- Bookmark
- Subscribe
- Subscribe to RSS Feed
- Highlight
- Report to Moderator
@AJB1 No, I did not manage to get it to work as I wanted it to... In the end, I drew up a large copy of the circuit, and then tried to number each joint according to the strip board strips... at the same time using another drawing of the strip board,and drawing in the component(s) as the would have been connected in the circuit... to then check for necessary breaks in the strip board... a laborious job, and needed several attempts, to make it look right both physically and electronically. I had done a similar exercise a few years back, and it did work, .....eventually... but I can`t remember if I completed this one ! ! .
Re: TINY CAD - Electronic Ciruit Design problem
28-09-2025 9:15 AM
- Mark as New
- Bookmark
- Subscribe
- Subscribe to RSS Feed
- Highlight
- Report to Moderator
Is this what Computer enthusiasts got up to before computers came along ?
Re: TINY CAD - Electronic Ciruit Design problem
28-09-2025 4:08 PM
- Mark as New
- Bookmark
- Subscribe
- Subscribe to RSS Feed
- Highlight
- Report to Moderator
@Champnet If it were not for developments in radio from the ealiest times, then there would be no computers ( as Mr. Spock would say ) "not as we know them" ! ! ! ..
And yes... Been building radios, for over 60 yrs , ( started before I had even seen a computer ) ! ! and still dabble a bit now !.
Re: TINY CAD - Electronic Ciruit Design problem
28-09-2025 5:52 PM
- Mark as New
- Bookmark
- Subscribe
- Subscribe to RSS Feed
- Highlight
- Report to Moderator
Thanks for the response.
After trying to improve the accuracy of the wire to component connection (just like you did), I defined a simple circuit consisteg of a battery, resitor and an LED and connected them electrically without an issue, I then changed the circuit to have two parallel legs with each leg having a resistor and an LED - again without an electrical connection issue. I then disconnected a wire connecting to a component and re-connected it to another wire immediately adjacent to the original connection point, This change generated an electrical connection error.
I repeated this change after making changes to TinyCAD's Options to see if an selected options eliminated the error message. Unfortunately, all of the changes to Options made no difference - still got the error message,
The TinyCAD / VeeCAD combination looked very convenient for generating a stripboard design but I am out of ideas on how to avoid the TinyCAD electrical connection errors and therefore not being able to export the TinyCAD netlist to VeeCAD.
Maybe using a diffent electrical CAD application to generate a netlist will work.
Re: TINY CAD - Electronic Ciruit Design problem
28-09-2025 7:23 PM
- Mark as New
- Bookmark
- Subscribe
- Subscribe to RSS Feed
- Highlight
- Report to Moderator
@AJB1 I would be interested to know if you do find something that actually does what we want !.. send me a P.M. via messages on here, and I`ll check it out with you,
cheers ![]()
Re: TINY CAD - Electronic Ciruit Design problem
29-09-2025 12:13 AM
- Mark as New
- Bookmark
- Subscribe
- Subscribe to RSS Feed
- Highlight
- Report to Moderator
Hi,
I Downloaded KiCAD 9 and used it to generate a netlist for use by VeeCAD. It worked like a charm an my LED Dimmer Circuit.
I defined the circuit using KiCADs library components and annotateded it before attaching footprints to my chosen components that did not have an attached footprint - a very straightforward procedure in KiCAD.
I then exported the netlist from KiCAD using the OrcadPCB2 (KiCAD to VeeCAD) netlist protocol and saved it.
In VeeCAD, I imported the saved netlist from KICAD and all of the components were transferred to VeeCAD.
In VeeCAD, I had to define an appropriate component Outline for each of the imported components.
I spent several hours trying to get TinyCAD to do the same thing that KiCAD but without sucess. Fortunately KiCAD is fairly easy to use at least to the point of getting a netlist from it.
Based on the one circuit I have tried it out on, KiCAD seems to be a good alternative to TinyCAD as a front end to VeeCAD.
Re: TINY CAD - Electronic Ciruit Design problem
29-09-2025 8:11 AM
- Mark as New
- Bookmark
- Subscribe
- Subscribe to RSS Feed
- Highlight
- Report to Moderator
@AJB1 Did VEECAD actually produce a diagram of the completed project? I.E. a Completed stripboard layout of the components?
How many components were there in your trial circuit.. and how long (you mentioned "hours") did it actually take you for all operations needed between Kicad and Veecad. ?
- Subscribe to RSS Feed
- Mark Topic as New
- Mark Topic as Read
- Float this Topic for Current User
- Bookmark
- Subscribe
- Printer Friendly Page
- Plusnet Community
- :
- Forum
- :
- Other forums
- :
- Tech Help - Software/Hardware etc
- :
- TINY CAD - Electronic Ciruit Design problem